原子力イノベーション留学
Studying Abroad for Nuclear Innovation (SANI)

プログラム概要

「原子力イノベーション留学」(Studying Abroad for Nuclear Innovation: SANI)では、将来、原子力分野でのイノベーションを目指す大学院生の研究を支援するため、博士課程学生の米国大学への研究留学派遣を行います。

派遣先は、マサチューセッツ工科大学(MIT)、カリフォルニア大学バークレー校、ミシガン大学、ウィスコンシン大学マディソン校、ノースカロライナ州立大学、テキサスA&M大学の、原子力工学科・専攻の本プログラム派遣学生受け入れを表明している研究室です。

研究テーマは、将来の原子力分野にイノベーションをもたらすことが期待されるものであるものとし、派遣後の国際共著論文、国際会議共同発表等を目指すこととします。

SANI2025 派遣学生「留学体験記」公開

令和7年度 原子力イノベーション留学 SANI2025派遣学生の「留学体験記」を公開しました。

宮岸 太一

令和7年度 SANI2025成果報告会

2026年3月27日、令和7年度 原子力イノベーション留学 SANI2025の成果報告会をオンラインにて開催いたしました。

派遣学生2名が派遣先研究室での研究活動とその成果と留学生活について報告しました。両名とも今後の国際共著論文につながる研究成果が期待できることが確認されました。

藤倉 洪治

所属大学

東北大学 大学院 工学研究科 量子エネルギー工学専攻

派遣先

カリフォルニア大学バークレー校 原子核工学科

Massimiliano Fratoni 教授
留学期間 日本発:2025年9月1日、帰国:2025年12月27日
発表資料

宮岸 太一

所属大学 東北大学 大学院 工学研究科 量子エネルギー工学専攻

派遣先

マサチューセッツ工科大学 原子核科学工学科

Michael Short教授

 

留学期間 日本発:2026年2月12日、帰国:2026年3月26日
発表資料

SANI2023派遣学生が原子力学会ANEC共催企画セッションにて発表

2026年3月13日、日本原子力学会2026年春の年会にて、企画セッション「学生・若手によるANECのすゝめ」がANEC共催にて開催されました。ANEC(Advanced Nuclear Education Consortium for the Future Society: 未来社会に向けた先進的原子力教育コンソーシアム)は、大学や研究機関、企業が連携して原子力イノベーションを先導する人材を育成することを目的としたコンソーシアムです。東京科学大学は「原子力イノベーター養成プログラム」(Nuclear Innovator Cultivation Program: NICP)の活動としてANECに参画しています。

同セッションに、令和5年度(2023年度)原子力イノベーション留学 SANI2023にてテキサスA&M大学へ派遣された藤原 悠さん(大阪大学大学院 工学研究科 環境エネルギー工学専攻 博士後期課程3年)が参加し、「ANEC の強みを最大限に活かす」と題し、自身の研究留学体験を発表するとともに海外での学びを通じて得られたANECの活用方法について提言を行いました。

発表を行う藤原さん

発表を行う藤原さん

SANI2025派遣学生が原子力学会にてUCバークレー校との共同研究の成果を発表

令和7年度(2025年度)原子力イノベーション留学 SANI2025にてカリフォルニア大学バークレー校へ派遣された藤倉 洪治さん(東北大学 大学院 工学研究科 量子エネルギー工学専攻 博士後期課程1年)が、日本原子力学会2026年春の年会(2026年3月11日~13日)に参加し、カリフォルニア大学バークレー校との共同研究の成果を発表しました。

藤倉 洪治1、Massimiliano Fratoni2、相澤 直人1「ウラン・MA 混合燃料を用いた溶融塩炉における核変換性能およびウラン利用効率の解析」日本原子力学会2026年春の年会、2026年3月11日~13日、熊本城ホール、熊本、1E02 (2026)
1東北大学、2カリフォルニア大学バークレー校

藤倉さん(左)と小原代表

藤倉さん(左)と小原代表
(日本原子力学会2026年春の年会会場にて)

SANI2023派遣学生が東京科学大学を訪問

令和5年度(2023年度)原子力イノベーション留学 SANI2023にてテキサスA&M大学へ派遣された藤原 悠さん(大阪大学大学院 工学研究科 環境エネルギー工学専攻 博士後期課程3年)が、2026年2月19日、東京科学大学大岡山キャンパスを訪問し、小原教授と片渕准教授に近況報告を行いました。

小原教授と藤原さん

小原教授と藤原さん

片渕准教授と藤原さん

片渕准教授と藤原さん

令和8年度 SANI2026 募集説明会 開催報告

2026年1月30日、SANI2026の募集説明会をオンラインにて開催いたしました。
当日の投影資料と動画を公開いたしますので、ご覧ください。

令和8年度 SANI2026募集要項

文部科学省補助事業「国際原子力人材育成イニシアティブ」の活動として、東京科学大学では「原子力イノベーター養成プログラム」(Nuclear Innovator Cultivation Program: NICP)を運営しており、このNICPの活動の一環として、「原子力イノベーション留学」(Studying Abroad for Nuclear Innovation: SANI)2026を実施いたします。

SANI2026では、将来、原子力分野でのイノベーションを目指す大学院生の研究を支援するため、博士後期課程・修士課程学生の米国大学の原子力系学科への研究留学派遣を行います。

応募資格

国内の大学に在籍し、原子力分野の研究に取り組んでいる博士後期課程学生・修士課程学生(社会人学生を除く)。本プログラムでは、日本学生支援機構の派遣条件に準じ、派遣学生は日本国籍を有する学生等又は日本への永住を許可されていることとします。
なお、できるだけ多くの学生に研究留学の機会を与えるという趣旨から、派遣は、自国以外の大学での長期研究留学経験のない学生を優先します。

研究テーマ

原子力分野における将来のイノベーションのための研究とします。派遣後に国際共著論文、国際会議・国内会議での国際共同発表、および今後の共同研究への発展が期待できる研究テーマとします。

派遣内容

SANI2026派遣学生の受入れを表明している研究室 での研究留学。期間は令和8(2026)年9月から4ヵ月間程度。
派遣大学および受入研究室は、SANI選考委員会で応募者の審査を行ったのち、NICP事務局が提携大学窓口教員を通じて受入研究室と調整を行い、受入研究室の意向によって決定されます。なお受入研究室の決定にあたり、受入研究室教員とのオンラインでの面接を実施する場合があります。

派遣先

以下、提携大学原子力系学科で、SANI2026派遣学生の受入れを表明している研究室

派遣予定人数

2名

派遣支援内容

所属キャンパスから出発空港までの往復交通費、留学先までの往復エコノミークラス航空券、現地での滞在費用400,000円/月(ただし滞在期間は3ヵ月間以上4ヵ月間以下。滞在月数に端数がある場合は14日以下支給なし。15日以上1ヵ月間分支給)、ビザ申請費、海外旅行保険費を東京科学大学の旅費規定に従い支給。

応募方法

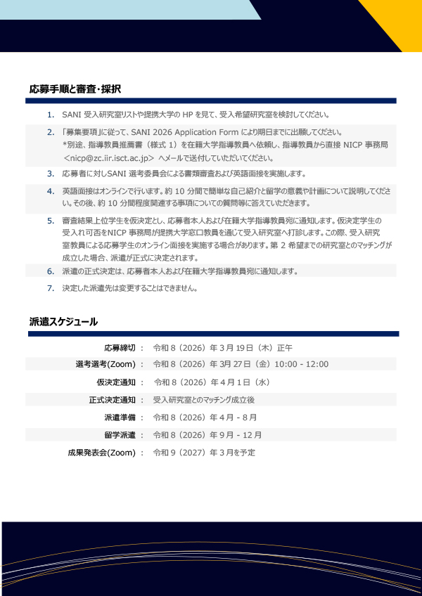
  1. SANI受入研究室リストや提携大学のHPを見て、受入希望研究室を検討してください。
  2. 「募集要項」に従って、SANI 2026 Application Formにより期日までに出願してください。
    *別途、指導教員推薦書(様式1)を在籍大学指導教員へ依頼し、指導教員から直接NICP事務局 <nicp[at]zc.iir.isct.ac.jp> へメールで送付していただいてください。
  3. 応募者に対しSANI選考委員会による書類審査および英語面接を実施します。
  4. 英語面接はオンラインで行います。約10分間で簡単な自己紹介と留学の意義や計画について説明してください。その後、約10分間程度関連する事項についての質問等に答えていただきます。
  5. 審査結果上位学生を仮決定とし、応募者本人および在籍大学指導教員宛に通知します。仮決定学生の受入れ可否をNICP事務局が提携大学窓口教員を通じて受入研究室へ打診します。この際、受入研究室教員による応募学生のオンライン面接を実施する場合があります。第2希望までの研究室とのマッチングが成立した場合、派遣が正式に決定されます。
  6. 派遣の正式決定は、応募者本人および在籍大学指導教員宛に通知します。
  7. 決定した派遣先は変更することはできません。

応募締切

令和8年3月19日(木)正午

スケジュール

項目 日時 特記
応募受付締切 令和8年3月19日(木)正午 SANI 2026 Application Form
選考面接
(Zoom)
令和8年3月27日(金)
10:00 – 12:00
  • 1人約20分を予定
  • 面接日時の指定や変更はできません。ご了承ください。
仮決定通知 令和8年4月1日(水) 選考結果に関する問い合わせには回答できません。ご了承ください。
正式決定通知 受入研究室とのマッチング成立後  
派遣準備 令和8年4月 - 8月
  • 在籍・受入大学での留学手続き、ビザ取得、宿舎確保、受入教員との研究詳細のすり合わせ…派遣学生が自ら行うこと
  • 航空券手配・渡航費用支給…NICP事務局が対応
留学派遣 令和8年9月 - 12月  
成果発表会
(Zoom)

令和9年3月(予定)

 

オンライン
募集説明会

令和8年1月30日(金)

15:00 – 16:00
  • 参加希望者は、こちら より1月29日(木)までにお申し込みください。
  • 説明動画は開催後ウエブ上で公開します。

米国で研究留学をした後の米国での就労について

米国大学での研究留学にあたっては米国J1ビザを取得することになりますが、J1ビザで留学した後、2年以内に米国でポスドク等の職に就くために就労ビザを取得する場合は別途米国政府の帰国義務免除の許可をとる必要がある場合があります。詳しくは事務局へお問い合わせください。

問い合わせ先
各種申し込み/
送付先

項目 URL
オンライン募集説明会 参加申込書 https://forms.gle/4jHHUze7YwnQnxiG6
SANI 2026 Application Form https://forms.gle/w1BNYhMacnjoRs3w5
問い合わせ先/派遣推薦書送付先
<Science Tokyo 原子力イノベーター養成プログラム事務局>
nicp[at]zc.iir.isct.ac.jp

令和7年度(2025年度)

SANI2025 派遣学生「留学体験記」公開

令和7年度 原子力イノベーション留学 SANI2025派遣学生の「留学体験記」を公開しました。

藤倉 洪治

令和7年度 SANI2025 募集説明会 開催報告

2025年1月30日、SANI2025の募集説明会をオンラインにて開催いたしました。
当日の投影資料と動画を公開いたしますので、ご覧ください。

令和7年度 SANI2025募集要項

文部科学省補助事業「国際原子力人材育成イニシアティブ」の活動として、東京科学大学では「原子力イノベーター養成プログラム」(Nuclear Innovator Cultivation Program: NICP)を運営しており、このNICPの活動の一環として、「原子力イノベーション留学」(Studying Abroad for Nuclear Innovation: SANI)2025を実施いたします。

SANI2025では、将来、原子力分野でのイノベーションを目指す大学院生の研究を支援するため、博士後期課程・修士課程学生の米国大学の原子力系学科への研究留学派遣を行います。

応募資格

国内の大学に在籍し、原子力分野の研究に取り組んでいる博士後期課程学生・修士課程学生(社会人学生を除く)。本プログラムでは、日本学生支援機構の派遣条件に準じ、派遣学生は日本国籍を有する学生等又は日本への永住を許可されていることとします。
なお、できるだけ多くの学生に研究留学の機会を与えるという趣旨から、派遣は、自国以外の大学での長期研究留学経験のない学生を優先します。

研究テーマ

原子力分野における将来のイノベーションのための研究とします。派遣後に国際共著論文、国際会議・国内会議での国際共同発表、および今後の共同研究への発展が期待できる研究テーマとします。

派遣内容

SANI2025派遣学生の受入れを表明している研究室での研究留学。期間は令和7(2025)年9月から4ヵ月間程度。
派遣大学および受入研究室は、SANI選考委員会で応募者の審査を行ったのち、NICP事務局が提携大学窓口教員を通じて受入研究室と調整を行い、受入研究室の意向によって決定されます。なお受入研究室の決定にあたり、受入研究室教員とのオンラインでの面接を実施する場合があります。

派遣先

以下、提携大学原子力系学科で、SANI2025派遣学生の受入れを表明している研究室

派遣予定人数

2名

派遣支援内容

所属キャンパスから出発空港までの往復交通費、留学先までの往復エコノミークラス航空券、現地での滞在費用400,000円/月(ただし滞在期間は3ヵ月間以上4ヵ月間以下。滞在月数に端数がある場合は14日以下支給なし。15日以上1ヵ月間分支給)、ビザ申請費、海外旅行保険費を東京科学大学の旅費規定に従い支給。

応募方法

  1. SANI受入研究室リストや提携大学のHPを見て、受入希望研究室を検討してください。
  2. 「募集要項」に従って、SANI 2025 Application Formにより期日までに出願してください。
    *別途、指導教員推薦書(様式1)を在籍大学指導教員へ依頼し、指導教員から直接NICP事務局 <nicp[at]zc.iir.isct.ac.jp> へメールで送付していただいてください。
  3. 応募者に対しSANI選考委員会による書類審査および英語面接を実施します。
  4. 英語面接はオンラインで行います。約10分間で簡単な自己紹介と留学の意義や計画について説明してください。その後、約10分間程度関連する事項についての質問等に答えていただきます。
  5. 審査結果上位学生を仮決定とし、応募者本人および在籍大学指導教員宛に通知します。仮決定学生の受入れ可否をNICP事務局が提携大学窓口教員を通じて受入研究室へ打診します。この際、受入研究室教員による応募学生のオンライン面接を実施する場合があります。第2希望までの研究室とのマッチングが成立した場合、派遣が正式に決定されます。
  6. 派遣の正式決定は、応募者本人および在籍大学指導教員宛に通知します。
  7. 決定した派遣先は変更することはできません。

応募締切

令和7年3月26日(水)正午

スケジュール

項目 日時 特記
応募受付締切 令和7年3月26日(水)正午 SANI 2025 Application Form
選考面接
(Zoom)
令和7年4月2日(水)
13:30 – 15:30
  • 1人約20分を予定
  • 面接日時の指定や変更はできません。ご了承ください。
仮決定通知 令和7年4月4日(金) 選考結果に関する問い合わせには回答できません。ご了承ください。
正式決定通知 受入研究室とのマッチング成立後  
派遣準備 令和7年4月 - 8月
  • 在籍・受入大学での留学手続き、ビザ取得、宿舎確保、受入教員との研究詳細のすり合わせ…派遣学生が自ら行うこと
  • 航空券手配・渡航費用支給…NICP事務局が対応
留学派遣 令和7年9月 - 12月  
成果発表会
(Zoom)
令和8年3月(予定)  

オンライン
募集説明会

令和7年1月30日(木)

15:00 – 16:00
  • 参加希望者は、こちら より1月29日(水)までにお申し込みください。
  • 説明動画は開催後ウエブ上で公開します。

米国で研究留学をした後の米国での就労について

米国大学での研究留学にあたっては米国J1ビザを取得することになりますが、J1ビザで留学した後、2年以内に米国でポスドク等の職に就くために就労ビザを取得する場合は別途米国政府の帰国義務免除の許可をとる必要がある場合があります。詳しくは事務局へお問い合わせください。

問い合わせ先
各種申し込み/
送付先

項目 URL
オンライン募集説明会 参加申込書 https://forms.gle/GLHmF2gcd4J5cSAp8
SANI 2025 Application Form https://forms.gle/8d7NGy5KhNBTSGvAA
問い合わせ先/派遣推薦書送付先
<Science Tokyo 原子力イノベーター養成プログラム事務局>
nicp[at]zc.iir.isct.ac.jp

令和6年度(2024年度)

SANI2023派遣学生がIYNC2024にてテキサスA&M大学との共同研究の成果を発表

令和5年度(2023年度)原子力イノベーション留学 SANI2023にてテキサスA&M大学へ派遣された藤原 悠さん(大阪大学大学院 工学研究科 環境エネルギー工学専攻 博士後期課程2年)が、2024年9月29日~10月4日にアラブ首長国連邦のアブダビで開催された国際学会International Youth Nuclear Congress(IYNC)2024に参加し、テキサスA&M大学との共同研究の成果をポスター発表しました。

発表題目:
Yu Fujiwara, Zavier Ndum, John Ford, “Investigation of the Influence of Medical Impacts on Radiation quality and Biological Effectiveness Using Microdosimetry”

IYNC2024にてポスター発表をする藤原さん

SANI2022派遣学生とMIT研究者との共同論文がIEEEに掲載

令和4年度(2022年度) 原子力イノベーション留学 SANI2022にてマサチューセッツ工科大学(MIT)へ派遣された坂部俊郞さん(現:京都大学エネルギー理工学研究所・原子エネルギー研究分野 研究員)とMIT研究者との国際共同論文が、学術雑誌IEEE Transactions on Plasma Scienceに掲載されオンライン出版されました。

T. Sakabe , E. Edwards , A. Lanzrath, N. Goles , J. Ball , S. Mackie , S. Segantin , K. Mukai , J. Yagi, R. A. Tinguely , and K. B. Woller, “Neutron Energy Distribution and Energy-Corrected Spatial Distribution Around a Sealed-Tube DT Fusion Neutron Generator”, IEEE TRANSACTIONS ON PLASMA SCIENCE, published online.
DOI: 10.1109/TPS.2024.3384234

令和6年度 SANI2024追加募集要項

文部科学省補助事業「国際原子力人材育成イニシアティブ」の活動として、東京工業大学では「原子力イノベーター養成プログラム」(Nuclear Innovator Cultivation Program: NICP)を運営しており、このNICPの活動の一環として、「原子力イノベーション留学」(Studying Abroad for Nuclear Innovation: SANI)2024を実施いたします。

SANI2024では、将来、原子力分野でのイノベーションを目指す大学院生の研究を支援するため、博士課程学生を米国大学の原子力系学科へ研究留学派遣の追加募集を行います。

応募資格

国内の大学に在籍し、原子力分野の研究に取り組んでいる博士課程学生(社会人博士課程学生を除く)。本プログラムでは、日本学生支援機構の派遣条件に準じ、派遣学生は日本国籍を有する学生等又は日本への永住を許可されていることとします。
なお、できるだけ多くの学生に研究留学の機会を与えるという趣旨から、派遣は、自国以外の大学での長期研究留学経験のない学生を優先します。

研究テーマ

原子力分野における将来のイノベーションのための研究とします。派遣後に国際共著論文、国際会議・国内会議での国際共同発表、および今後の共同研究への発展が期待できる研究テーマとします。

派遣内容

SANI2024派遣学生の受入れを表明している研究室 での研究留学。期間は令和6(2024)年11月 から4ヵ月間程度。
派遣大学および受入研究室は、SANI選考委員会で応募者の審査を行ったのち、NICP事務局が提携大学窓口教員を通じて受入研究室と調整を行い、受入研究室の意向によって決定されます。なお受入研究室の決定にあたり、受入研究室教員とのオンラインでの面接を実施する場合があります。

派遣先

以下、提携大学原子力系学科で、SANI2024派遣学生の受入れを表明している研究室

追加募集人数

若干名

派遣支援内容

所属キャンパスから出発空港までの往復交通費、留学先までの往復エコノミークラス航空券、現地での滞在費用400,000円/月(ただし滞在期間は3ヵ月間以上4ヵ月間以下。滞在月数に端数がある場合は14日以下支給なし。15日以上1ヵ月間分支給)

応募方法

  1. SANI受入研究室リストや提携大学のHPを見て、受入希望研究室を検討してください。
  2. 「募集要項」に従って、期日までに出願してください。
    *別途、指導教員推薦書(様式1)を在籍大学指導教員へ依頼し、指導教員から直接NICP事務局 <nicp[at]zc.iir.titech.ac.jp> へメールで送付していただくこと。
  3. 応募者に対しSANI選考委員会による書類審査および英語面接を実施します。
  4. 英語面接はオンラインで行います。約10分間で簡単な自己紹介と留学の意義や計画について説明してください。その後、約10分間程度関連する事項についての質問等に答えていただきます。
  5. 審査結果上位学生の受入れ可否をNICP事務局が提携大学窓口教員を通じて受入研究室へ打診します。この際受入研究室教員による応募学生のオンライン面接を実施する場合があります。第2希望までの研究室とのマッチングが成立した場合派遣が決定されます。
  6. 採択の可否は、応募者本人および在籍大学指導教員宛に通知します。
  7. 決定した派遣先は変更することはできません。

応募締切

令和6年5月24日(金)正午

スケジュール

項目 日時 特記
応募受付締切 令和6年5月24日(金)正午  
選考面接
(Zoom)
令和6年5月31日(金)
13:30 – 15:30
  • 1人約20分を予定
  • 面接日時の指定や変更はできません。ご了承ください。
仮決定通知 令和6年6月7日(金)
  • 選考結果に関する問い合わせには回答できません。ご了承ください。
派遣準備 令和6年6月 -10月
  • 在籍・受入大学での留学手続き、ビザ取得、宿舎確保、受入教員との研究詳細のすり合わせ…派遣学生が自ら行うこと
  • 航空券手配・渡航費用支給…NICP事務局が対応
留学派遣 令和6年11月 – 令和7年2月  
成果発表会
(Zoom)
令和7年3月(予定)  

オンライン
募集説明会

令和6年1月30日にオンライン募集説明会を開催し、当日の投影資料と動画をこちらにて公開しておりますので、ご覧ください。

米国で研究留学をした後の米国での就労について

米国大学での研究留学にあたっては米国J1ビザを取得することになりますが、J1ビザで留学した後、2年以内に米国でポスドク等の職に就くために就労ビザを取得する場合は別途米国政府の帰国義務免除の許可をとる必要がある場合があります。詳しくは事務局へお問い合わせください。

問い合わせ先
各種申し込み/
送付先

項目 URL
応募申請サイト https://forms.gle/4pF77R2i4goPEsJg7
問い合わせ先/派遣推薦書送付先
<東京工業大学 原子力イノベーター養成プログラム事務局>
nicp[at]zc.iir.titech.ac.jp

令和5年度(2023年度)

令和5年度 SANI2023成果報告会

2024年3月18日、令和5年度 原子力イノベーション留学 SANI2023の成果報告会をオンラインにて開催いたしました。

本プログラム第2期生となる令和5年度派遣学生2名が、9月~12月の4か月の留学期間における派遣先研究室での研究活動とその成果を中心に、留学によって視野の広がったこと、新たな交友関係が構築できたことなどについて報告がありました。今後の研究やキャリアにもつながる成果が確認されました。

西尾 龍乃介

所属大学

東京工業大学工学院機械系 原子核工学コース

派遣先
マサチューセッツ工科大学 原子核科学工学科
Emilio Baglietto 教授
留学期間 日本発:2023年9月2日、帰国:2023年12月28日
発表資料

藤原 悠

所属大学 大阪大学大学院工学研究科 環境エネルギー工学専攻

派遣先

テキサス A&M 大学 原子核工学科

John Ford准教授
留学期間 日本発:2023年9月3日、帰国:2023年12月23日
発表資料

SANI2023 派遣学生「留学体験記」公開

令和5年度 原子力イノベーション留学 SANI2023派遣学生の「留学体験記」を公開しました。

藤原 悠

西尾 龍乃介

令和6年度 SANI2024 募集説明会 開催報告

2024年1月30日、SANI2024の募集説明会をオンラインにて開催いたしました。
当日の投影資料と動画を公開いたしますので、ご覧ください。

令和6年度 SANI2024募集要項


応募資格

国内の大学に在籍し、原子力分野の研究に取り組んでいる博士課程学生(社会人博士課程学生を除く)。本プログラムでは、日本学生支援機構の派遣条件に準じ、派遣学生は日本国籍を有する学生等又は日本への永住を許可されていることとします。
なお、できるだけ多くの学生に研究留学の機会を与えるという趣旨から、派遣は、自国以外の大学での長期研究留学経験のない学生を優先します。

研究テーマ

原子力分野における将来のイノベーションのための研究とします。派遣後に国際共著論文、国際会議・国内会議での国際共同発表、および今後の共同研究への発展が期待できる研究テーマとします。

派遣内容

SANI2024派遣学生の受入れを表明している研究室 での研究留学。期間は令和6(2024)年9月から4ヵ月間程度。
派遣大学および受入研究室は、SANI選考委員会で応募者の審査を行ったのち、NICP事務局が提携大学窓口教員を通じて受入研究室と調整を行い、受入研究室の意向によって決定されます。なお受入研究室の決定にあたり、受入研究室教員とのオンラインでの面接を実施する場合があります。

派遣先

以下、提携大学原子力系学科で、SANI2024派遣学生の受入れを表明している研究室

派遣予定人数

2名

派遣支援内容

所属キャンパスから出発空港までの往復交通費、留学先までの往復エコノミークラス航空券、現地での滞在費用400,000円/月(ただし滞在期間は3ヵ月間以上4ヵ月間以下。滞在月数に端数がある場合は14日以下支給なし。15日以上1ヵ月間分支給)

応募方法

  1. SANI受入研究室リストや提携大学のHPを見て、受入希望研究室を検討してください。
  2. 「募集要項」に従って、期日までに出願してください。
    *別途、指導教員推薦書(様式1)を在籍大学指導教員へ依頼し、指導教員から直接NICP事務局 <nicp[at]zc.iir.titech.ac.jp> へメールで送付していただくこと。
  3. 応募者に対しSANI選考委員会による書類審査および英語面接を実施します。
  4. 英語面接はオンラインで行います。約10分間で簡単な自己紹介と留学の意義や計画について説明してください。その後、約10分間程度関連する事項についての質問等に答えていただきます。
  5. 審査結果上位学生の受入れ可否をNICP事務局が提携大学窓口教員を通じて受入研究室へ打診します。この際受入研究室教員による応募学生のオンライン面接を実施する場合があります。第2希望までの研究室とのマッチングが成立した場合派遣が決定されます。
  6. 採択の可否は、応募者本人および在籍大学指導教員宛に通知します。
  7. 決定した派遣先は変更することはできません。

応募締切

令和6年3月15日(金)正午
令和6年3月29日(金)正午 延長!

スケジュール

項目 日時 特記
応募受付締切 令和6年3月15日(金)正午  
選考面接
(Zoom)
令和6年4月1日(月)
15:00 – 17:00
  • 1人約20分を予定
  • 面接日時の指定や変更はできません。ご了承ください。
仮決定通知 令和6年4月8日(月)
  • 選考結果に関する問い合わせには回答できません。ご了承ください。
派遣準備 令和6年4月 - 8月
  • 在籍・受入大学での留学手続き、ビザ取得、宿舎確保、受入教員との研究詳細のすり合わせ…派遣学生が自ら行うこと
  • 航空券手配・渡航費用支給…NICP事務局が対応
留学派遣 令和6年9月 - 12月  
成果発表会
(Zoom)
令和7年1月 (予定)  

オンライン
募集説明会

令和6年1月30日(火)

15:00 – 16:00
  • 参加希望者は、以下に記載のサイト よりお申し込みください。
  • 説明動画は開催後ウエブ上で公開します。

問い合わせ先
各種申し込み/
送付先

項目 URL
オンライン募集説明会 申込サイト https://forms.gle/aKpNK3ifWe1Xfqmf9
応募申請サイト https://forms.gle/1rgGZk7C7u9dNwtC9
問い合わせ先/派遣推薦書送付先
<東京工業大学 原子力イノベーター養成プログラム事務局>
nicp[at]zc.iir.titech.ac.jp

SANI2022 派遣学生がSOFE2023にてMITとの共同研究の成果を発表

令和4年度 原子力イノベーション留学 SANI2022にてマサチューセッツ工科大学(MIT)へ派遣された坂部俊郞さん(京都大学大学院 エネルギー科学研究科 エネルギー変換科学専攻 博士後期課程3年)が、2023年7月9日~13日にイギリスのオックスフォードにて開催された核融合炉工学関連の国際学会 SOFE2023(the 30th IEEE Symposium on Fusion Engineering)に参加し、MITのプラズマ・サイエンス・アンド・フュージョン・センター(PSFC)との共同研究の成果をポスター発表しました。

令和4年度(2022年度)

SANI2022 派遣学生「留学体験記」公開

令和4年度 原子力イノベーション留学 SANI2022派遣学生の「留学体験記」を公開しました。

陣場 優貴

坂部 俊郞

令和4年度 SANI2022成果報告会

2023年3月28日、令和4年度 原子力イノベーション留学 SANI2022の成果報告会をオンラインにて開催いたしました。

本プログラム第1期生となる令和4年度SANI派遣学生2名が、派遣先研究室での研究活動とその成果、および留学生活について発表しました。両名とも11月末から3月までの4か月間程の短い留学期間でしたが、今後の研究につなげることのできる有意義な研究活動の報告がありました。

令和4年度SANI派遣学生と、その発表内容は以下の通りです。

陣場 優貴

所属大学

東北大学 工学研究科 量子エネルギー工学専攻

派遣先
ミシガン大学 原子核工学・放射線科学科
Fei Gao 教授
留学期間 日本発:2022年11月28日、帰国:2023年3月2日
発表資料

坂部 俊郞

所属大学 京都大学 大学院 エネルギー科学研究科 エネルギー変換科学専攻

派遣先
マサチューセッツ工科大学 原子核科学工学科
Dennis Whyte 教授
留学期間 日本発:2022年11月27日、帰国:2023年3月25日
発表資料

令和5年度 SANI2023 募集説明会 開催報告

2023年2月17日、SANI2023の募集説明会をオンラインにて開催いたしました。
当日の投影資料と動画を公開いたしますので、ご覧ください。

令和5年度 SANI2023募集要項


応募資格

国内の大学に在籍し、原子力分野の研究に取り組んでいる博士課程学生(社会人博士課程学生を除く)。本プログラムでは、日本学生支援機構の派遣条件に準じ、派遣学生は日本国籍を有する学生等又は日本への永住を許可されていることとします。
なお、できるだけ多くの学生に研究留学の機会を与えるという趣旨から、派遣は、自国以外の大学での長期研究留学経験のない学生を優先します。

研究テーマ

原子力分野における将来のイノベーションのための研究とします。派遣後に国際共著論文、国際会議・国内会議での国際共同発表、および今後の共同研究への発展が期待できる研究テーマとします。

派遣内容

SANI2023派遣学生の受入れを表明している研究室 での研究留学。期間は令和5(2023)年9月から4ヵ月間程度。
派遣大学および受入研究室は、SANI選考委員会で応募者の審査を行ったのち、NICP事務局が提携大学窓口教員を通じて受入研究室と調整を行い、受入研究室の意向によって決定されます。なお受入研究室の決定にあたり、受入研究室教員とのオンラインでの面接を実施する場合があります。

派遣先

以下、提携大学原子力系学科で、SANI2023派遣学生の受入れを表明している研究室

派遣予定人数

2名

派遣支援内容

所属キャンパスから出発空港までの往復交通費、留学先までの往復エコノミークラス航空券、現地での滞在費用400,000円/月(ただし滞在期間は3ヵ月間以上4ヵ月間以下。滞在月数に端数がある場合は14日以下支給なし。15日以上1ヵ月間分支給)

応募方法

  1. SANI受入研究室リストや提携大学のHPを見て、受入希望研究室を検討してください。
  2. 「募集要項」に従って、期日までに出願してください。
    *別途、指導教員推薦書(様式1)を在籍大学指導教員へ依頼し、指導教員から直接NICP事務局 <nicp[at]zc.iir.titech.ac.jp> へメールで送付していただくこと。
  3. 応募者に対しSANI選考委員会による書類審査および英語面接を実施します。
  4. 英語面接はオンラインで行います。約10分間で簡単な自己紹介と留学の意義や計画について説明してください。その後、約10分間程度関連する事項についての質問等に答えていただきます。
  5. 審査結果上位学生の受入れ可否をNICP事務局が提携大学窓口教員を通じて受入研究室へ打診します。この際受入研究室教員による応募学生のオンライン面接を実施する場合があります。第2希望までの研究室とのマッチングが成立した場合派遣が決定されます。
  6. 採択の可否は、応募者本人および在籍大学指導教員宛に通知します。

応募締切

令和5年3月15日(水)正午

スケジュール

項目 日時 特記
応募受付締切 令和5年3月15日(水)正午

 

選考面接
(Zoom)
令和5年3月29日(水)
13:30 - 15:30
  • 1人約15 - 20分を予定
  • 面接日時の指定や変更はできません。ご了承ください。
決定通知 令和5年4月3日(月)
  • 選考結果に関する問い合わせにも回答できません。ご了承ください。
派遣準備 令和5年4月 - 8月
  • 在籍・受入大学での留学手続き、ビザ取得、宿舎確保、受入教員との研究詳細のすり合わせ…派遣学生が自ら行うこと
  • 航空券手配・渡航費用支給…NICP事務局が対応
留学派遣 令和5年9月 - 12月

 

成果発表会
(Zoom)
令和6年1月

 

オンライン
募集説明会

令和5年2月17日(金)15:00 - 16:00
  • 参加希望者は、以下に記載のサイト よりお申し込みください。
  • 説明動画は開催後ウエブ上で公開します。

問い合わせ先
各種申し込み/
送付先

項目 URL
オンライン募集説明会 申込サイト https://forms.gle/QXjz5W8mhbsjMGkG9
応募申請サイト https://forms.gle/gHmWSZyp12JjqKUR6
問い合わせ先/派遣推薦書送付先
<東京工業大学 原子力イノベーター養成プログラム事務局>
nicp[at]zc.iir.titech.ac.jp

SANI 2022 募集説明会 開催報告

原子力イノベーター養成プログラム事務局は、令和4年度 原子力イノベーション留学 SANI2022の募集説明会を2022年5月30日、オンラインにて開催いたしました。

当日の投影資料と動画を公開いたしますので、ご覧ください。

令和4年度 募集要項

文部科学省補助事業「国際原子力人材育成イニシアティブ」の活動として東京工業大学では「原子力イノベーター養成プログラム」(Nuclear Innovator Cultivation Program: NICP)を運営しており、このNICPの活動の一環として「原子力イノベーション留学」(Studying Abroad for Nuclear Innovation: SANI)2022 を実施します。

SANI2022では、将来原子力分野でのイノベーションを目指す大学院学生の研究を支援するため、米国大学の原子力系学科への博士課程学生の研究留学派遣を行います。

応募資格 国内の大学に在籍し、原子力分野の研究に取り組んでいる博士課程学生(社会人博士課程学生を除く)。 本プログラムでは、日本学生支援機構の派遣条件に準じ、派遣学生は日本国籍を有する学生等又は日本への永住を許可されていることとします。なお、できるだけ多くの学生に研究留学の機会を持っていただくという趣旨から、派遣は、自国以外の大学での長期研究留学経験のない学生を優先します。
研究テーマ 原子力分野における将来のイノベーションのための研究とします。派遣後に国際共著論文、国際会議・国内会議での国際共同発表、および今後の共同研究への発展が期待できる研究テーマとします。
派遣内容 受け入れ可能教員リストにある教員の研究室での研究留学。期間は令和4(2022)年11月から4ヵ月間程度。留学先での研究内容および受け入れの可否は派遣を希望する学生自身が受け入れ教員と交渉することとします。
派遣先 以下、提携大学原子力系学科で、SANI2022 派遣学生の受け入れを表明している研究室
  1. マサチューセッツ工科大学 原子核科学工学科   ※以下、応募方法の(注)を参照のこと
  2. カリフォルニア大学バークレー校 原子核工学科
  3. ウィスコンシン大学マディソン校 原子核工学・物理工学科
  4. ミシガン大学 原子核工学・放射線科学科
  5. ノースカロライナ州立大学 原子核工学科
  6. テキサスA&M大学 原子核工学科
派遣予定人数 4名
派遣支援内容 出発空港への往復交通費、往復のエコノミークラス航空券、現地での滞在費用200,000円/月(ただし滞在期間は3ヵ月間以上4ヵ月間以下。滞在月数に端数がある場合は14日以下支給なし。15日以上1ヵ月間分支給)
応募方法
  1. 派遣希望者が、直接希望する教員に連絡をとり、留学受け入れ交渉を行う(注)。リストにない教員の研究室への留学は対象外。交渉の際には、自己の履歴、現在の研究内容、これまでの研究実績、希望する研究内容を明らかにすること。コンタクトの際は本プログラムへの応募を計画している旨を明記し、メール送付の際は、NICP事務局 <nicp[at]zc.iir.titech.ac.jp> をcc.に含めること。NICP事務局にcc.を入れずに交渉を行った場合は応募を受け付けません。受け入れの承諾が得られた場合は、留学期間、研究テーマが記載された受け入れ教員からのメールを得ること。なお、リストにある連絡先にメールを送ってもコンタクトが取れない場合は、NICP事務局にご相談ください。

    (注):MITへの留学を希望する場合は、直接希望する教員に連絡せず、受け入れ希望教員名(第2希望まで記載)、希望研究テーマおよび研究内容を英語で明記し、自己の履歴、現在の研究内容、これまでの研究実績を記載した英文履歴書を添付して、事前にNICP事務局までお送りください。

  2. メールの件名は以下のようにすること  ※MIT以外の大学へ送付する場合
    件名:Request for acceptance to study abroad for research under the SANI program
    本文での説明例:
    I am planning to apply for the program Study Abroad for Nuclear Innovation, SANI, by Tokyo Institute of Technology. If you agree to accept me as a research student, I will apply to SANI for assistance with travel and accommodation expenses.

  3. 受け入れの承諾を得た後、SANI2022応募申請サイト   から申し込む。その際、受け入れ先教員の承諾メール(留学期間、研究テーマが記載されているもの)の写しを提出すること。

  4. 指導教員推薦書(様式1  )を在籍大学指導教員へ依頼し、指導教員から直接NICP事務局 <nicp[at]zc.iir.titech.ac.jp> へメールで送付していただくこと。
応募締切 令和4(2022)年7月6日(水)正午
派遣スケジュール 項目 日時 特記
応募受付締切 令和4(2022)年
7月6日(水)正午
派遣選考面接(Zoom) 7月13日(水)
10:00 - 12:00
※1人約15 - 20分を予定
※面接日時の指定や変更は受け付けませんので、あらかじめご了承ください。
派遣学生決定通知 7月15日(金) ※選考結果に関する問い合わせには回答いたしませんので、あらかじめご了承ください。
派遣準備 7月 - 10月 ※在籍および受け入れ大学での留学手続き、ビザ取得、宿舎確保、受け入れ教員との調整…派遣学生が自ら行う
※航空券現物・渡航費用支給…NICP事務局が対応
留学派遣 令和4(2022)年11月 –
令和5(2023)年2月
成果発表会(Zoom) 令和5(2023)年3月
オンライン
募集説明会
令和4年5月30日(月)
10:00 - 11:00
※参加希望者は、以下に記載のサイトより申し込むこと。なお、説明動画は開催後ウエブ上で公開します。
問い合わせ先
各種申し込み/
送付先
項目 URL
オンライン募集説明会 申込サイト https://forms.gle/ZzKqtEVT53uGtSfz8
応募申請サイト https://www.t2form.titech.ac.jp/sv/569618?lang=ja
問い合わせ先/派遣推薦書送付先
<東京工業大学 原子力イノベーター養成プログラム事務局>
nicp[at]zc.iir.titech.ac.jp
 Home